4m 70.0-70.5 MHz (uk)
I have been active on 4m on and off for many years. I have recently put up my elderly homebrew NBS 5 element yagi at 30' on a pump up mast. This has enabled me to join in the DX fun on 4m, working OZ, G, and ON (Xband to 6m) in the first few days. JT6M was used for these Meteor Scatter QSOs. The Es season meant that most of europe was in range for much of the time and on a number of days the 70MHz Broadcast from the Ukraine and beyond were very strong. In 2005 I worked 11 DXCC 2-way on 4m, G, GM, GW, GD, EI, OZ, 9A, YU, S5, YO, ZB. X-band include PA, ON, CT New for 2006 CT1HZE on 13/5/06 @ 08:40 First GM to CT on 4m CU8AO on 3/6/06 @ 14:08 First GM to CU on 4m SV1OE on 4/6/06 @ 12:20 First GM to SV on 4m GI4KSO tropo 31/7/06 DXCC#15 LX1JX on 1/8/06 @ 11:09 First GM to LX on 4m confirmed on air DXCC#16 2007 GU8FBO DXCC#17 Meteor Scatter JT6M HA, I, OY, LC0VHF on 8/6/07 @22:04 Meteor Scatter FSK441 First GM to LA on 4m, confimed by LC0VHF on ON4KST's chat. DXCC#21 First GM to DL, DI2AL 07/08/07 @10:18 MS DXCC#22
2008 First GM to ES, ES3RF 12/02/08 @05:58 MS First GM to OK, OK1KT 01/03/08 @09:56 MS IS0 worked Via Es First GM to EA6, EA6SX 13/12/08 @22:17 MS EA 2009 OM First GM to ON, ON4IMM 21/11/09 @06:30 MS First GM to OH, OH2BGD 15/12/09 @10:40 MS. Listen to the fantastic JT6M burst received by meteor scatter from Arto in this QSO. To decode you will need WSJT (6 or 7) software. 30 DXCC as of 15th December 09 2010 YO (again) YO2IS 1/6/10 @15:07 possibly first GM to fully licenced YO SV9GPV on 14/6/10 DXCC #31
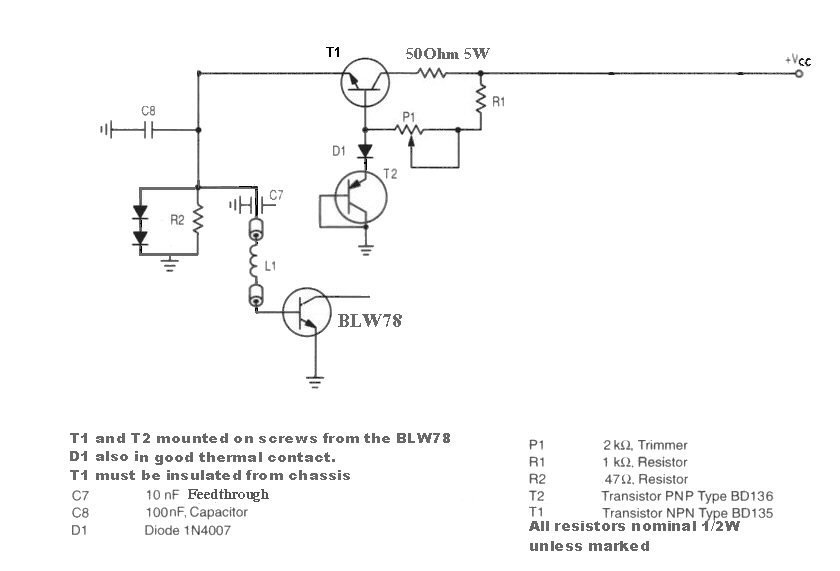
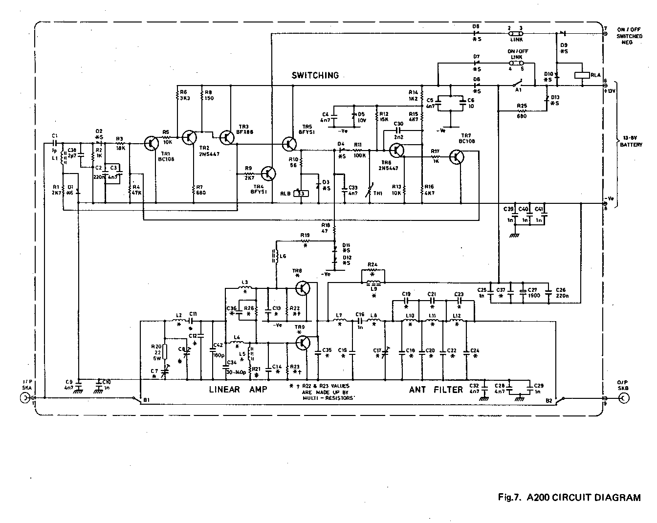
Equipment is an FT847, with external preamp and power amp ( Pye A200) This is attenuated by 6dB and drives an ex Band II, PA using an TP9383 (140w). Details of the modifications will can be found below. (cct shows original BLW78) The minimal modifications done to the A200 are below along with the A200 circuit diagram and board layout. To enable crossband operation, the 6m / 4m output of the FT847 is fed to a filter diplexer, based on Pye bandpass filters type AT29908/E These 2 filters are connected in starpoint configuration using cables phased to ensure that the impedance at the reject frequency is effectively an open circuit at the starpoint The filter for 6m had to be rebuilt with a new coil in each section (about 10 turns) and re-tuned. Maybe more details next time it is in bits! |
||
| I use a Motorolla Radius M110 to a folded dipole for local FM QSOs, activity has increased a lot of late. I often hear S51DI and others on 70.450 FM | ||
Pye A200 linear amplifier modifications
| The A200 E0 version covers 68-88 MHz unmodified and can be run with no more than a tune up. However, to get the most from this. | Download
the cct diagram and layout(320Kb) |
Note the amp runs on 12V DC despite the colours of the power cable. DO NOT plug into the mains! |
| I have fitted a preamp and made a couple of changes to the bias cct, which got a little warm, and was not as low impedance as it could be. The bias cct is far from optimal, as it uses diodes thermally connected to the power devices to set the bias voltage. There are much better ways of doing this that will produce better intermodulation products. G3SEKs pages have some good info on alternatives. The mods are shown on the images below. The preamp is simply a MAR6 and a couple of relays, wired in the receive path. When the unit is not powered, the relays allow RF through. | ||
View of the modified Pye A200 amplifier |
||
Fitting of a preamp |
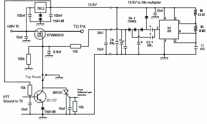
AM14/10 modifications (Ex Band II Class c amps)
Bias supply cct

DC Switching and SWR protection

Alastair GM3NKG has engineered a nice amplifier using a pair of the AM14/10 amplifiers. Using Wilkinson combiners, this is capable of generating a comfortable 190W, which after filtering and coax losses gives 160w at the antenna. No forced air cooling has proved necessary, despite long periods of operation on JT6M.
A few photos below. I have a number of these amplifier modules available at a reasonable cost, email me (see index page)


A Mini DXpedition to Jersey
A business trip this year allowed me to spend a couple of days on Jersey. I was able to arrange this to cover the peak of the Perseids meteor shower. Alastair GM3NKG lent me his lightweigth 3 element yagi, and David GM6BIG provided a lightweight 15A switched mode PSU.
All this had to be compact as baggage allowances on airlines are not generous. Dennis GJ3YHU also offered me the use of his old 5el yagi, which was at the Fremont point TV transmitter, though it was not used in the end because the match was poor.
Operation was from the kitchen in the transmitter building (IN89WG) with the antenna about 60 feet from ground level, looking over the sea to the North.
After setting up, a quick phonecall to Alastair GM3NKG resulted in a rapid MS QSO, and a spot on the OK4KST chat. This resulted in a rapid pile-up on SSB. Tropo conditions seemed about normal, but the excellent site produced reliable signals as far as G4DEZ to the North East, and the Manchester area with ease. Some of these QSOs were over 460km. Not bad for 50W to 3el.
Most of the operation was in the evenings and WSJT was used extensively. A full log will be available soon, but over 35 stations were worked, in 14 countries, and 7 of thes QSOs are beleived to be firsts from GJ. The greatest distance was ES3RF at 2049km via MS (on the 3rd attempt)
Countries worked G GM GW EI OZ* OK* OM* ES* EA* EA6* CT OY* DL GU
* denotes country first
Page under construction
![]()